Meine Gäste sind nun seit 10 Tagen in Deutschland. Zu den ersten Maßnahmen gehörte zu den bereits genannten die Erklärung des Sozial- und Solidaritätsprinzips. Ich bin der Auffassung, dass dies wenn überhaupt viel zu spät für Migranten angeboten wird. Es ist doch wichtig zu wissen, dass wir ein Umlagesystem für die Sozialversicherungen haben, woraus die Mittel für die Gäste finanziert werden. Viele Menschen haben vermutlich den Eindruck, dass Deutschland so reich und stark ist, dass alle Ausgaben aus Steuereinnahmen beglichen werden können. Ich finde es soll verdeutlicht werden, dass jeder arbeitende Bundesbürger so seinen Beitrag leistet. Auch die Wut vieler Deutscher muss nicht verstanden werden, aber die Nachvollziehbarkeit sollte vorhanden sein. Die Vermittlung unserer Systeme und Werte ist mindestens genauso wichtig wie das Erlernen unserer Sprache.In der kommenden Woche wir L. ein Vorstellungsgespräch in einer Fabrik haben. Sie nimmt jede Arbeit an und sie möchte so wenig wie möglich Unterstützung bekommen. Ihr ist bewusst, dass der Anteil der Unterstützung mit zunehmenden Verdienst geringer wird und auch irgendwann aufhört. N. wird seine Klausuren für das Abitur in der Ukraine sicher bestehen, denn er ist sicher ein hochintelligenter Kerl, was ein gewisses Lerngefälle beim Deutschunterricht in der Küche zur Folge hat. Keine leichte Aufgabe. Schon jetzt klopfe ich die Interessen von ihm ab, denn es soll nach Anerkennung des Abiturs direkt mit der Suche nach einem Ausbildungs- oder Studienplatzes weitergehen. Möglicherweise ist eine duale Ausbildung die Lösung, denn N. möchte unbedingt arbeiten und auch seinen Beitrag leisten.
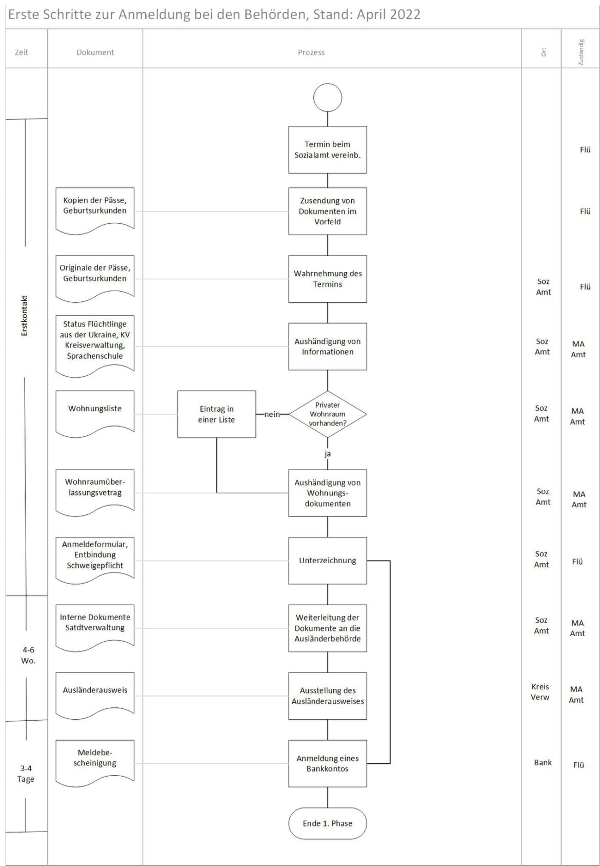
Den Ablauf aus behördlicher Sicht und somit das Rezept für erfolgreiche erste Integrationsprozesse habe ich als Schaubild an diesen abschließenden Text geheftet. In groben Schritten kann er aber skizziert werden. Zunächst ist es wichtig, dass Flüchtlinge registriert werden. An dieser Stelle soll auch klargestellt werden, ob Wohnraum angeboten wird, oder ob die Personen auf eine Warteliste gesetzt werden. Sicherlich müssen die Gäste im zweiten Fall in einer Sammelunterkunft untergebracht werden, bis eine Wohnung frei wird. Für das Angebot von privat organisiertem Wohnraum muss eine Wohnreimgeberbescheinigung ausgefüllt werden. Beides passiert auf dem Sozialamt. Hier erhält man auch die Adressen, um eine medizinische Versorgung einleiten zu können. In einem solchen Fall wird die Kreisverwaltung vom Patienten angerufen, der dann Kontakt mit dem benannten Arzt aufnimmt und im besten Fall die Übernahme der Behandlungskosten zusagt. Wenn sich ab Juni alle Flüchtlinge im Status ALG 2 befinden, werden auch Krankenkassen-Karten ausgestellt und der klassische Versicherungsschutz besteht. Auf dem Sozialamt erhält man auch Kontaktdaten für die VHS-Sprachenschule sowie Tickets für den regionalen Nahverkehr.
Unser Dank
Wir möchten uns gerne bei allen bedanken, die uns in unserem Projekt, was ja noch nicht beendet ist, unterstützt haben. Hierzu gehören Spender von Geld- und Sachleistungen sowie in Kombination. Wir werden nach etwas Abstand alle noch einmal persönlich anschreiben. Wir konnten sehr umfangreiches medizinisches, z.T. Spezialmaterial für eine Klinik in Kiew beschaffen. Gestern meldete mir das deutsche Konsulat in Warschau, dass die Lieferung im „Kyiv City Clinical Hospital # 1“ angekommen ist. Ich bekam auch den Namen eines Ansprechpartners genannt. Für weitere Lieferungen steht das Konsulat als Vermittler und somit auch die Stadt Warschau gerne bereit. Unser Dank geht ausdrücklich noch einmal an die Unternehmen „Jungbluth Transport Logistik GmbH für die Bereitstellung des Fahrzeugs, „AS 24“ in Person von Daniel Dickers für die Übernahme der Tankfüllungen, der JACO Logistik GmbH & co. Kg für die logistische Organisation und die Bereitstellung des Backoffices. Wir bedanken uns sehr gerne bei den Mitgliedern der Gemeinschaftskasse des St. Elisabeth Krankenhauses. Frau Luxemburger und Herr Wollweber haben uns im Auftrag eine umfangreiche Sachspende zukommen lassen. Die Rhein-Moselfachklink ermöglichte uns den Einkauf von medizinischem Material zu Einkaufspreisen, hierfür vielen Dank. Wir danken der Stadtverwaltung, konkret Melina Bartels, für eine unkomplizierte Durchführung der Verwaltungsprozesse. Herzlichen Dank an „Das Fotoforum“ Andernach für die kostenlose Anfertigung der Lichtbilder für ukrainische Flüchtlinge.
Nun hoffe ich, dass ich niemanden vergessen habe.
Fazit
Seit einigen Jahren habe ich alleine in meinem Haus gelebt. Oftmals fand ich es zu ruhig, fast schon einsam. In der gleichen Sekunde ereilte mich aber auch die Feststellung, wie herrlich Ruhe sein kann. Wenn man eine Gastfamilie aufnimmt, ändert sich alles. Ich habe die besten Gäste. Sie sind dankbar, bescheiden, sauber und haben wenige Ansprüche. Dennoch wird ein Unterschied deutlich. Ich muss mich daran gewöhnen, dass meine Waschmaschine täglich und nicht wöchentlich läuft. Ähnlich verhält es sich mit der Spülmaschine. Der ganze Tag dreht sich um aufräumen, kochen, waschen, bügeln und lernen. Die Unterstützung in den ersten zwei Wochen, bis die wichtigsten behördlichen Prozesse angestoßen sind bedeuten zwei Wochen Fulltime Job, möchte man es gründlich machen. Wer bereit ist, diese Investition zu leisten, wird mit einem bereichernden Gefühl und dankbaren neuen „Familienmitgliedern“ belohnt. Jederzeit würde ich dies Entscheidung noch einmal so treffen und solch ein Projekt mit Hans und Christoph wagen. Bei der nächsten Aktion können wir vielleicht schon auf leichte Unterstützung von L. und N. zurückgreifen. Somit potenziert sich das Hilfsangebot. Ein tolles Gefühl.Es gibt auch kritische Dinge, die angesprochen werden müssen. Wir haben auf eine breite Unterstützung aufbauen können. Ich stelle mir die Frage, warum Barrieren existierten, als es 2015 darum ging, syrische Flüchtlinge aufzunehmen. Was steckt dahinter? Sicherlich ist es schwierig, sich mit einer vollkommen anderen, sehr religiös geprägten Kultur auseinanderzusetzen. Es ist auch richtig, dass wir mit ukrainischen Flüchtlingen einen Beitrag leisten, aus einer demografischen Urne wieder eine Pyramide zu machen und wir zukünftig auch aus qualifizierte Menschen zurückgreifen können. Aber richtig ist es eigentlich nicht. Kritisch, nein selbstkritisch empfinde ich auch die unwürdige Situation, als ich sehr alte Flüchtlinge zurückgelassen habe. Natürlich hatte ich Gründe dafür, da die gesamte Infrastruktur aber auch die vorbereiteten Ressourcen nicht passte. Aber lässt man deshalb Menschen aufgrund des Alters zurück? Ich weiß es nicht. Es macht mich nachdenklich. Vielleicht, weil ich mich ja nun auch einer solchen Altersklasse mit riesigen Schritten nähere.
Zwei Dinge liegen mir noch am Herzen. Vermutlich haben einige Personen gedacht, wir erhalten vierstellige Geldbeträge für jeden Flüchtling. Solche Äußerungen verärgern mich. Wer ein solches Projekt durchführt legt drauf. Jeder Cent der Spendengelder wurde und wird weiterhin für die beschriebenen Ziele ausgegeben. Geldeinnahmen oder finanzielle Unterstützungsleistungen vom Staat bleiben zu 100% bei meinen Gästen. Häufig wird uns Mut bescheinigt. Wir sind nicht mutig. Leidenschaftlich für die Sache trifft eher zu. Wir waren zu keinem Zeitpunkt gefährdet, auf jeden Fall haben wir uns nie bewusst Gefahren ausgesetzt. Mutig sind die Menschen, die wenige Sachen zusammenpacken, ihre Heimat und Freunde verlassen, ohne zu wissen, wie es weiter geht. Mutig ist es, in ein Auto zu steigen, in dem drei wildfremde Männer sitzen und mit ihnen durch die Nacht in eine ganz andere Kultur zu fahren. Um einen sehr guten Freund Professor Peter Rohner aus der Schweiz zu zitieren: „Man kann nicht alle Retten, aber für die wenigen macht es den Unterschied.“ Das ist unser Lohn. Hans, Christoph und ich haben den Unterschied für letztendlich 5 Menschen gemacht.




Sorry, the comment form is closed at this time.